余明杰
一位充满激情与创造力的技术专业人士。目前在头部房产科技公司担任后端技术经理,专注于平台架构设计与AI智能应用落地,拥有丰富的IT行业经验和卓越的领导才能
工作经验
深圳思为科技有限公司
- •负责对接甲方需求,主导项目整体技术方案设计,完成系统架构设计、数据库设计及核心模块研发落地,保障项目按期高质量交付。
- •带领团队完成平台级软件研发与生产运维工作,建立问题追踪与缺陷修复机制,高效响应测试及线上问题,保障系统稳定运行。
- •根据客户业务发展与反馈,持续推动系统功能升级与架构优化,提升平台可扩展性与可维护性。
- •基于多个甲方项目落地经验,不断沉淀与丰富公司 SaaS 平台能力,并主导平台版本升级与重构工作。
- •主导 SaaS 平台分布式架构设计与演进:推动系统从单体架构向微服务架构迁移,负责服务拆分与架构治理设计,设计并实现定时任务管理、数据库扩展与升级方案,负责服务网关、统一鉴权、事件中心设计与开发,编写服务脚手架,提高团队研发效率与代码一致性。
- •担任需求线开发 Leader,协同产品经理完成需求评审与拆解,管理需求线研发团队,保障高质量、高可用代码持续输出;定期组织代码走读、技术分享与开发文档沉淀。
- •搭建公司 AI 技术架构,主导 Aidee(AI 助手) 与知识库 AI 大脑建设:基于 JDK 21、Go + LangChain 实现 AI 能力集成,实现智能总结、PPT 自动生成等核心功能,构建用户长期/短期记忆机制,对个人信息进行分析、提炼与结构化存储,持续提升 AI 智能与个性化理解能力。
- •负责服务器环境搭建与运维体系建设,输出并维护 CI/CD 自动化脚本,提升整体交付效率与发布稳定性。
深圳维宜科技创新有限公司
- •根据产品需求进行项目的研发。
- •带领组内成员完成数据库设计,软件设计,并完成软件研发。
- •根据测试人员提出的问题,进行软件的修复。
- •根据客户的意见进行软件的重写。
专业技能
JAVA / 后端架构
- •具备扎实的 Java 基础,深入理解面向对象编程思想,熟练掌握 IO/NIO、反射、集合、泛型、注解、多线程并发、Lambda 等核心特性。
- •深入理解 Spring 全家桶(Spring / Spring Boot / Spring Cloud) 核心原理,研究过关键源码,具备框架级问题定位与定制化开发能力。
- •熟悉 MyBatis、JPA 等 ORM 框架的设计思想与底层实现机制,具备复杂业务场景下的持久层设计能力。
- •深入理解 JVM 原理:内存模型、类加载机制、GC 算法与垃圾收集器(Serial / ParNew / CMS / G1),具备 GC 调优与性能问题分析经验。
- •自研 AutoProject 私有化框架,在项目中实践设计模式、多线程、接口安全、注解驱动、NIO、Lambda 等技术,提升工程复用性与研发效率。
- •具备开源组件定制能力,在项目中对 XXL-JOB、Feign、ShardingSphere-JDBC 等进行二次封装与定制化改造。
- •熟悉 JDK 17 / JDK 21 新特性,并应用于实际工程;具备 Go + LangChain 开发经验,用于 AI 应用与智能助手(Aidee)建设。
Mysql数据库 & 缓存
- •深入理解 MySQL 优化,使用 Explain 进行语句优化操作,了解 MyISAM、InnoDB 数据表结构,索引优化手段。
- •深入理解事务隔离性、MySQL MVCC 多版本并发控制,以及 MySQL 各种锁机制,如乐观锁、悲观锁、表锁、行锁等。
- •具备 Redis 实战经验,处理过缓存雪崩、缓存穿透、缓存击穿及集群相关问题。
搜索引擎
- •熟悉 ES,Solr 使用,以及 ES,倒排索引存储结构,中文 Ik 分词器,同义词等。
- •了解 SolrCloud Core 以及 Solr Mapper。ELK(ES,Logstash,Kibana) EFK(ES,FileBeat,Kibana) 搭建及使用。
- •具备 ELK / EFK(Elasticsearch + Logstash/Filebeat + Kibana) 日志系统的搭建与使用经验。
MQ
- •熟悉 Rabbit、Kafka、Rocket 消息中间件的使用。
- •曾基于 RocketMQ / Kafka 设计并落地平台级 事件中心,支撑系统解耦与异步处理。
- •具备复杂消息场景问题处理经验,包括 消息丢失、重复消费、顺序消费、事务消息 等。
容器化 & 云原生
- •熟悉 Docker、Kubernetes(K8s) 基础原理及常用命令,理解容器镜像构建、Pod 调度与发布流程。
- •具备 Mini K8s 搭建与实践经验,了解服务容器化与基础云原生架构。
项目经验
Aidee(AI智能助手)
新一代 AI 录音助手,致力于'让每个人都拥有私人助理'。从录音、转写到结构化总结,自动完成繁琐的记录工作,让你专注于更重要的内容。
项目背景:
随着企业数字化与智能化需求不断提升,传统的语音记录、会议纪要和数据分析方式效率低、割裂严重,难以形成 '记录 → 分析 → 沉淀 → 业务转化' 的完整闭环。在此背景下,我主导设计并落地 Aidee(AI 智能助手),旨在通过 AI 技术对语音、对话和业务数据进行深度分析与结构化沉淀,打造一个真正'懂用户、能进化、可商业化'的 AI 助手系统。
项目目标:
- •构建可支撑大规模用户的 AI 智能助手平台。
- •实现语音与对话数据的自动分析、总结与结构化存储。
- •通过短期 / 长期记忆机制,让 AI 持续学习用户偏好。
- •与营销云系统打通,形成从内容生成到业务转化的完整闭环。
- •支撑高并发、高吞吐场景,满足上亿级用户使用需求。
方案设计与实现:
- 1.采用 Java 21 + Spring WebFlux 构建高并发、非阻塞的服务架构,支撑大规模用户同时访问与实时交互。
- 2.使用 Go + LangChain 负责 AI 交互层,实现与大模型的统一通信、Prompt 编排与上下文管理,提升 AI 调用的灵活性与扩展能力。
- 3.设计语音记录助手,通过语音卡片形式完成录音采集,并对录音内容进行自动分析、总结与结构化存储。
- 4.支持用户与 AI 对话,基于多篇历史总结数据进行综合分析,生成个性化内容与 '有牌面' 展示页。
- 5.'有牌面' 基于用户过往总结数据与营销云基础数据生成,并与业务系统深度结合:记录访问与点击行为,支持第三方平台跳转,支持支付、下单与分佣结算,形成完整商业闭环。
- 6.设计短期记忆 / 长期记忆模型:短期记忆基于最近对话与录音总结实时分析用户信息,经用户确认或修正后沉淀为长期记忆,支持通过标签体系对用户信息进行分类存储与持续优化。
- 7.构建知识库系统,结合录音与对话内容进行信息提炼、归纳与标签化管理,使 AI 随使用不断'进化',越来越懂用户。
- 8.支持基于 AI 能力生成思维导图、PDF 讲解文档、问卷内容,并在会议场景下对会议内容进行自动总结、题目生成与结果分析。
- 9.在会议结束后,可自动生成复盘问卷,分析员工答题结果,给出正确性判断、原因解析与问题回顾,提升组织知识传递效率。
- 10.规划并推进 AI 自动生成活动方案等能力,进一步扩展 AI 在营销与运营场景中的应用。
项目成果:
- ✓Aidee 成功将语音、对话、知识沉淀与业务系统打通,构建了从信息采集 → AI 分析 → 知识沉淀 → 商业转化 的完整闭环。
- ✓通过短期 / 长期记忆机制,使 AI 能持续学习用户偏好,实现真正意义上的个性化智能助手。
- ✓系统架构基于 WebFlux 的非阻塞模型设计,具备支撑上亿级用户规模的能力。
- ✓显著提升用户在记录、总结、决策与业务转化过程中的效率,为企业智能化运营提供核心技术支撑。
- ✓产品已上线 App Store,获得用户好评。
营销云 SaaS(ideamake.cn)
高客单领域智能营销系统,不止赋能营销,更赋能数字管理。从全渠道精准获客,到线上线下协同运营转化,依托全链路数字智能营销平台,打造以客户为中心的数字化运营闭环。
项目背景:
该项目旨在提供房地产线上一体化销售服务,包括实时看房、咨询、购房、VR 全景看房、销售直播带看等功能,同时还提供各种优惠活动进行线上举办,以吸引用户并推广房源。随着业务发展,逐步演进为面向高客单领域的全链路智能营销系统。
项目目标:
- •构建可承载上亿用户量的 SaaS 平台。
- •实现 B2B2C 场景适配,从集团到单店,从大客户到中小客户,都可以用简单的产品架构,支撑复杂的业务场景。
- •打造全链路智能营销体系,从增长、客户培育到转化形成完整闭环。
- •构建活数据体系,以动态数据贯通业务全链路,激活增长新势能。
- •用 AI 驱动增长,深度融合 Deepseek,让'活数据'驱动业务增长。
方案设计与实现:
- 1.构建平台级基础服务:数据采集平台、用户分析平台、会员中心、支付中心、权益中心、风控中心、结算中心、任务中心、用户中心、算法平台、通知中心、事件中心、楼盘中心、房源中心、组织架构、鉴权中心、应用中心、渠道中心等。
- 2.实现核心业务模块:增长(内容中心、渠道管理、线索管理、判客引擎)、客户培育(客户管理、智能运营、沟通管理)、转化(电子签到、跟进管理、场景管理、交易管理、回款管理、佣金管理、经纪人转化)。
- 3.设计活数据体系:多源数据融合(打通小程序、智能工牌等触点,整合行为、沟通、业务数据,构建实时更新的'活数据'池)、数据价值循环(依托新技术与AI算法,驱动数据在'采集-分析-应用'中持续流转,优化业务策略)、智能场景落地(赋能Aidee助手矩阵,将数据价值转化为精准服务与高效运营)。
- 4.AI 驱动增长:深度融合 Deepseek,实现活数据、客户洞察、销售智能、分析智能等能力,让'活数据'驱动业务增长。
- 5.产品模块化设计:小程序客户运营(线上商城、活动中心、优惠券、社群搭子、线上预约、视频看房、会员积分、注册合伙人、佣金提取)、销冠CRM APP(电子名片、电子物料、发抖音、营销活动、招募经纪人、排行榜、AI 数字人、AI 内容创作、Aidee)、营销云数据驱动(投放中心、渠道中心、管理报表、客户台账、营销画布、渠道管理、内容中心、交易管理、AI 周报)。
- 6.行业解决方案:为房地产、教育、大健康、汽车、家装等行业提供专业的数字化营销解决方案。
- 7.平台架构:采用微服务架构,从 3 个单体架构拆分至 20+ 微服务,实现服务网关、统一鉴权、事件中心、服务脚手架等平台级能力。
- 8.性能优化:QPS 峰值 6500,PV 可达十万+,支持上亿用户量。
项目成果:
- ✓工程能承载上亿用户量,QPS 峰值 6500,PV 可达十万+。
- ✓项目从单体架构拆分到微服务架构,显著提升系统灵活性和可扩展性。
- ✓获得多家合作企业的一致好评以及赞赏书。
- ✓带领团队完成多个私有化项目的验收,总回款金额达千万级别。
- ✓定制化开源框架 XXL-JOB、ShardingJdbc、Feign 使其更贴合公司实际业务开发,定制化事件中心消息分发。
- ✓个人独立维护网关、鉴权、底层JAR包,并提供丰富好用的工具使各个开发人员能高效完成业务开发。
- ✓解决私有化代码合并标品代码痛点问题。
- ✓14 年行业沉淀,服务多个行业头部客户。
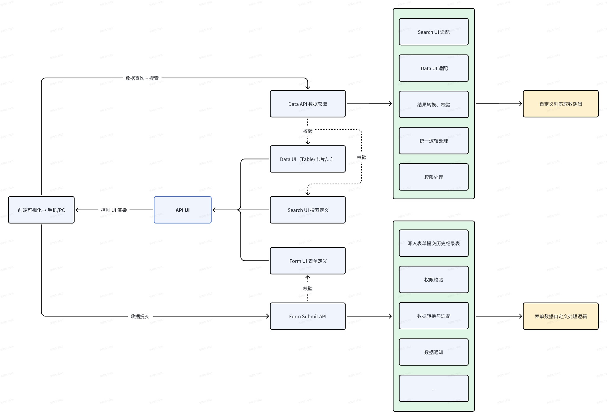
架构图:



智能引擎
将复杂的客户运营逻辑平台化、配置化,让运营人员无需开发介入即可完成完整的客户运营流程。
项目背景:
随着业务规模扩大,客户数量和运营场景不断增加,传统依赖人工和代码定制的客户分配与运营方式已无法支撑高频、多策略、可配置的运营需求,存在开发成本高、响应慢、运营灵活性不足等问题。
项目目标:
- •将客户运营流程拆解为标准化、可配置的执行模型。
- •支持多触点、多渠道、多节点的自动化运营。
- •显著降低后续业务扩展对研发资源的依赖。
- •提升客户触达效率与运营执行可观测性。
方案设计与实现:
- 1.将智能引擎整体拆分为执行动作、触发节点、过程结果记录、结果统计等核心模块,实现运营流程的标准化建模。
- 2.支持客户到访、签约等多类业务场景,客户行为触发后可自动执行短信、App 消息、企业微信等多渠道通知,模板与执行规则均支持自定义配置。
- 3.智能引擎与任务系统深度结合,可在指定节点下发任务并实时监控任务完成情况,形成 '触发 → 执行 → 监控 → 结果反馈' 的闭环。
- 4.引入工程化任务能力,支持发送 HTTP 请求并基于返回结果决定下一步执行动作,同时将结果写入过程记录,供后续节点继续使用。工程化节点也可以快速结合到飞书与企业微信等作为系统的链接器。
- 5.在引擎内部采用策略模式、工厂模式实现动作与节点的灵活扩展,并设计等待节点、判断节点,支持复杂条件分支与流程控制。
- 6.针对客户运营场景,设计圈人引擎,支持基于客户特征进行灵活人群筛选,通过 SQL 拆分与动态拼接实现高级筛选能力,并结合设计模式保证系统可扩展性。
项目成果:
- ✓智能引擎上线后,极大降低了复杂运营场景对研发的依赖,运营人员可独立完成完整业务流程配置。
- ✓截至目前,智能引擎累计执行记录 21,088,863 次,系统运行稳定,支撑多业务线持续运营。
- ✓显著提升客户触达效率和运营执行一致性,同时减少了后续功能开发与维护成本。
事件中心
平台级事件分发与管理枢纽,作为统一事件模型,保障消息可靠投递与处理一致性,实现服务间彻底解耦。
项目背景:
随着微服务数量和业务事件规模不断增长,系统中消息类型复杂、数量庞大,传统点对点消息处理方式难以保障高可用性、一致性与可扩展性。同时,手动 ACK 方式在复杂业务场景下维护成本高、易出错,且系统需要支持对内服务解耦、对外事件订阅与回调能力。
项目目标:
- •统一平台事件模型,保障消息可靠投递与处理一致性。
- •实现服务间彻底解耦,降低系统复杂度。
- •支持对外事件订阅与外部系统接入。
- •适配多种 MQ,满足私有化部署的灵活需求。
方案设计与实现:
- 1.设计并实现平台级事件中心,作为统一事件分发与管理枢纽,对内解耦微服务调用,对外开放事件订阅能力。
- 2.支持通过 MQ 或 HTTP 方式接入事件,统一处理外部系统结果回调场景。
- 3.引入事务后执行事件机制,确保业务数据提交成功后再触发事件,保障数据一致性。
- 4.设计事件订阅者心跳检测机制与服务上报机制,自动监听订阅者状态,提升系统可用性。
- 5.事件中心底层不绑定具体 MQ 实现,可灵活接入 RocketMQ、RabbitMQ、Kafka 等,在私有化项目中可快速适配客户环境。
- 6.对事件消费记录与原始数据采用按月分表设计,支撑大规模事件数据的长期存储与查询。
- 7.针对重要或大体量事件,设计 Channel 通道机制,支持为关键事件(如 KA 项目)单独开辟处理通道。
- 8.支持延时事件、事务事件等多种高级事件模型,满足复杂业务场景需求。
项目成果:
- ✓事件中心稳定支撑平台高并发事件处理需求,2026 年 1 月单月事件发放量达 30,874,102 条。
- ✓有效降低服务间耦合度,提升系统整体稳定性、可维护性与扩展能力。
- ✓在私有化与多部署环境下实现快速交付,显著提升平台架构的通用性与工程化水平。
基础架构包
通过对底层鉴权机制、实用工具(如 Redis、MQ、分布式锁、Feign、上下文等)的优化整合,为各个项目提供更加灵活、可定制的技术支持。
项目背景:
在成功拆分微服务架构后,众多项目中涌现出大量可重用且能显著提效的架构设计。其中,底层鉴权机制、实用工具对于提升开发效率和系统稳定性至关重要。
方案设计与实现:
- 1.成功主导基础架构包的拆包工作,根据不同工程的特性精准拆分依赖引用,使得各个项目能够按需获取所需的架构组件和工具。
- 2.通过对底层鉴权机制的优化整合,为所有项目提供了统一、安全的访问控制方案,有效防止了未经授权的访问,提升了系统的安全性。
- 3.对 Redis、MQ、分布式锁等工具的合理拆分和封装,使得这些关键技术组件能够更便捷地被各个项目调用,大大降低了技术使用门槛,提高了系统的性能和稳定性。
- 4.不同项目可以根据自身的发展需求,灵活地选择和扩展基础架构包中的组件,实现了系统的可扩展性,能够更好地适应业务的变化和增长。
项目成果:
- ✓极大地提高了开发效率,开发人员无需重复构建通用功能模块,可将更多精力投入到业务逻辑的实现上。
- ✓为所有项目提供了统一、安全的访问控制方案,提升了系统的安全性。
- ✓降低了技术使用门槛,提高了系统的性能和稳定性。
- ✓实现了系统的可扩展性,能够更好地适应业务的变化和增长。
逃离单体地狱
从 3 个单体架构向 20 余个微服务项目的设计拆分工作,打破传统单体架构的局限,为项目带来更高的灵活性、可扩展性和稳定性。
项目背景:
随着业务的不断发展,原有项目因启动缓慢、牵一发而动全身等缺点,已不再适用于 SaaS 的应用需求。
方案设计与实现:
- 1.成功将项目从 3 个单体架构拆分至 20 余个微服务,极大地提高了系统的灵活性和可扩展性。
- 2.通过服务解耦,实现微服务独立开发、独立部署、独立升级与弹性扩展,支持多团队并行开发。
- 3.设计并实现服务网关、统一鉴权体系,并引入熔断、限流、服务降级等稳定性机制。
- 4.针对不同业务场景进行分库分表设计,并结合 Feign 服务调用与统一调度,提升数据访问性能与整体吞吐能力。
项目成果:
- ✓项目启动速度显著提升,有效避免了因局部问题导致的整体系统故障,降低了维护成本。
- ✓显著提升研发效率与业务迭代速度,系统可维护性显著增强。
- ✓线上问题可快速定位到具体服务进行修复,避免影响全局业务,系统稳定性明显提升。
- ✓有效提升系统在高并发与异常场景下的可靠性和安全性。
全民营销(全渠道)
为全体经纪人打造一个强大的平台,提供从线上客户运营到成交结佣的全流程管控。
项目背景:
在房地产行业积极迈向线上营销一体化的大趋势下,本项目旨在为全体经纪人打造一个强大的平台,提供从线上客户运营到成交结佣的全流程管控。
项目成果:
- ✓优化全民营销的代码逻辑,提高可维护性、可用性、可读性和易上手性。
- ✓主导分库分表逻辑,将单体服务的增删改查改为单服务提供,通过 rpc 调度便于管控。
- ✓参与业务逻辑拆分,将不相关的业务逻辑拆分新的服务。
- ✓快速响应线上问题,提供线上使用的稳定版本。
- ✓主导需求划分,担当 SE 职责,根据需求划分不同的领域模型,打造核心模块。
- ✓提供工具,如机器人修复数据、导入数据、查询 token 等。
- ✓分析并解决线上 OutOfMemoryError(堆溢出)、StackOverflowError(栈溢出)等问题。
- ✓线上 Pod 维护,伸缩扩容 Pod。优化项目启动速度,从 3-5 分钟改善到一分钟内启动,提升开发效率约 80%。
- ✓进行全民营销判客系统底层优化,打造判客引擎,解决原判客模块存在的问题,降低开发成本,提高系统的逻辑清晰度和维护成本。
个人博客
barcke.com
个人技术博客,分享架构设计、AI 技术应用、微服务架构演进等技术与思考
自我评价
1、丰富行业经验:拥有五年 IT 行业经验,其中两年担任技术负责人一职。在项目推进过程中,展现出高度的责任心,从需求调研到项目成功验收,认真负责地把控每一个环节。
2、强大技术实力:擅长解决各种复杂问题,凭借扎实的专业知识和丰富的实践经验,总能找到高效解决方案。对新技术框架和源码充满浓厚兴趣,积极探索并成功应用于实际项目,为项目带来创新与优化。
3、卓越领导才能:作为技术负责人,具备出色的领导才能和团队协作精神。积极向上、热爱思考,能在设计和编码中体会到快乐和成就感。有较强的集体荣誉感,善于沟通,面对问题从不逃避,适应能力强,可快速融入开发团队,带领团队高效完成工作。在项目尾款验收和解决线上问题方面表现突出,确保项目顺利进行。
荣誉奖项
最佳领导者 / 优秀管理干部
2025年荣获'最佳领导者',在年度工作中恪尽职守、认真负责,被评为'优秀管理干部'

年度卓越开发奖
作为 Aidee 开发组核心成员,荣获思为科技 2025 年度卓越开发奖

五周年纪念奖
五年砥砺奋进,与公司共同成长,荣获五周年纪念奖

最佳领导力
2024年荣获'最佳领导力'
绩效评级A
任职期间每年绩效评级均在'A'以上
